Toggle main menu visibility
首頁
關於我們
願景與使命
學校發展
專業團隊
校曆表
校園位置/交通
校務處辦公時間
入學申請
中一自行收生
插班生/轉校申請
最新學校動態
學生活動消息
學與教
優才培訓
學校通告
視學報告
學術發展
課程安排
班別結構
學生成長
學生榮譽
生涯規劃
其他學習經歷
學生組織
健康校園
非華語學生支援
校園資料簿
學校刊物
學校環境
活動相簿
活動錄像
VR 校園導覽
下載區
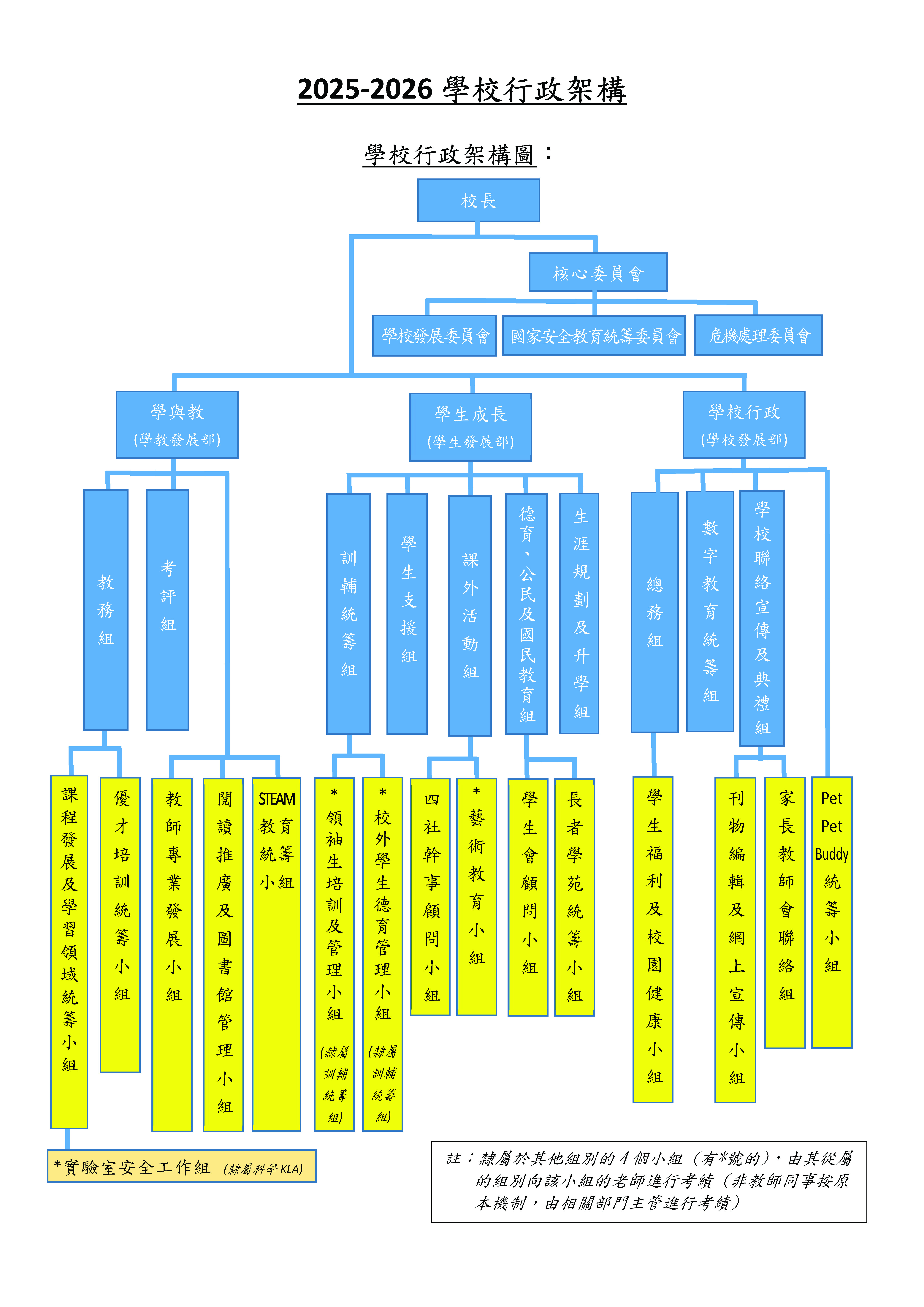
學校組織架構
首頁
學與教
學校組織架構
法團校董會名單
校監
釋演慈法師
辦學團體校董
林漢寰居士
釋提輪法師
釋提輪法師
邱惠南居士
羅志恒居士
陳鴻勳居士
當然校董
家長校董
替代家長校董
教員校董
替代教員校董
獨立校董
廖萬里校長
趙靜女士
莫秀儀女士
陳淳泉副校長
廖國基副校長
陳振強先生
已是第一篇
校長感言 :下一篇
相關文章
校長感言
專業分享